ข้ามไปที่เนื้อหาหลัก
ข้ามไปที่เมนูหลักของเว็บไซต์
ข้ามไปที่ส่วนท้ายของเว็บไซต์
Open Menu
หน้าแรก
ฉบับปัจจุบัน
ฉบับย้อนหลัง
ข่าวประกาศ
จริยธรรมการตีพิมพ์
ขั้นตอนการส่งบทความ
เกี่ยวกับ
เกี่ยวกับวารสาร
การส่งบทความ
กองบรรณาธิการ
นโยบายส่วนบุคคล
ติดต่อ
ค้นหา
ลงทะเบียน
เข้าสู่ระบบ
หน้าแรก
/
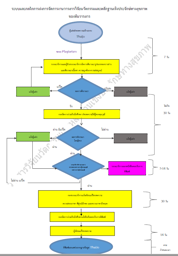
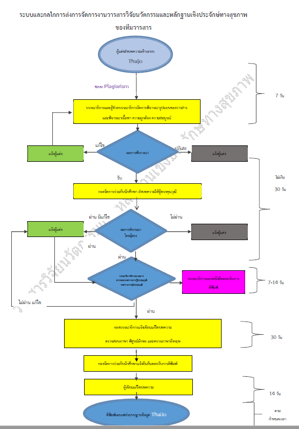
ขั้นตอนการส่งบทความ
ขั้นตอนการส่งบทความ
หน้า ThaiJO
Information
สำหรับผู้อ่าน
สำหรับผู้แต่ง
สำหรับบรรณารักษ์
manual
For Author
For Reviewer
ภาษา
English
ภาษาไทย
ผู้เยี่ยมชม
Counter installed : 04 May 2019
ฉบับปัจจุบัน
นโยบายการคุ้มครองข้อมูลส่วนบุคคล
Privacy policy